023-62303582
网站首页
走进海木
荣誉/资质
专利/行业标准
核心业务
产品销售
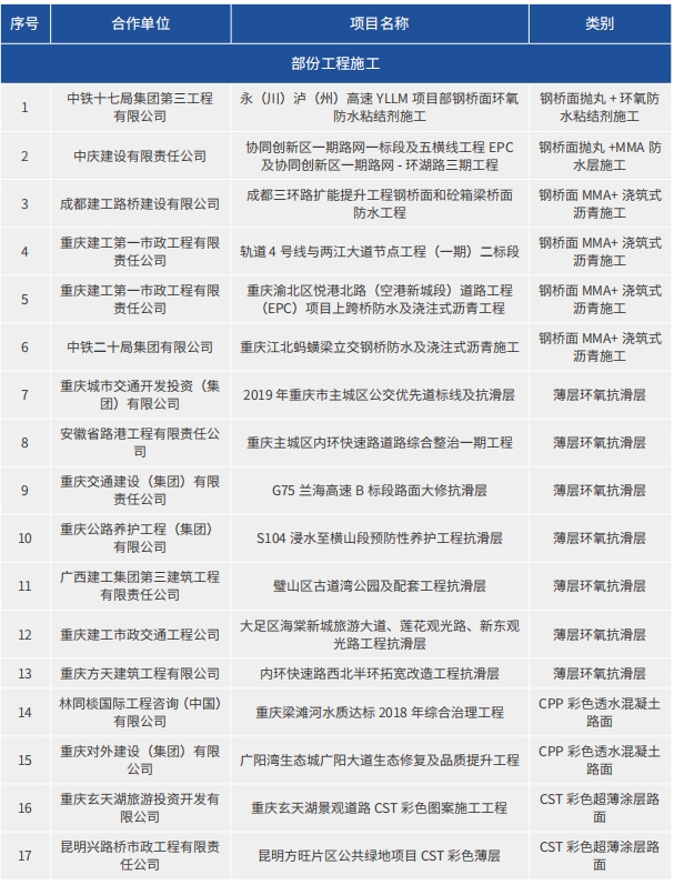
工程施工
业绩展示
产品
工程
新闻中心
联系我们
招贤纳士
当前位置:
主页
>
业绩展示
>
产品
>
产品
产品
工程
产品销售部分业绩
上一篇:没有了
下一篇:没有了